Computer Science and Engineering | Aditya College of Engineering & Technology

Internal Complaints Committee (ICC)

About

As per the guidelines of Supreme Court, UGC, Section 4 SHW act 2013 and AICTE Regulations, 2016 vide No. F. AICTE/ WH/ 2016/ 01 dated 10th June, 2016 Gender Sensitization, Prevention and Prohibition of Sexual Harassment of Women Employees and Students and Redressal of Grievances in Technical Institutions, Aditya College of Engineering and Technology, Surampalem initiated an Internal Complaints Committee (ICC).

ICC of Aditya College of Engineering and Technology is formed to facilitate Safe and Secure educational and working environments for both female students and staff. The Institute follows the policy of zero tolerance towards Human rights violation and the above committee looks into issues regarding prevention, prohibition and redressal of Sexual harassment of woman at workplace.

Sexual Harassment Means:

Any inappropriate advances towards a person in sexual manner which could directly or indirectly affect or influence the job, salary and career along with personal lives. The SEXUAL HARASSMENT OF WOMEN AT WORKPLACE (PREVENTION, PROHIBITION AND REDRESSAL) ACT, 2013 clearly defines the sexual harassment as the following:

  • Physical contact and advance
  • A demand or request for sexual favours
  • Making sexually coloured remarks
  • Showing pornography
  • Any other unwelcome physical, verbal or non-verbal conduct of sexual nature

Roles and Responsibilities

  • Providing safe work and academic environment for staff and students respectively.
  • Providing indisputable justice against all genders who are involved in an incident.
  • Working towards achieving gender equity and empowering the women students and staff.
  • Conducting awareness programs for students and staff on gender equity, woman health, safety & security and sexual harassment.
  • Publicizing the rules against Sexual Harassment display the policy at various locations in college
  • Displays the name & phone numbers of the committee members whom can be reached for a complaint
  • Creates a mechanism for registering the complaints.
  • Conduct inquiries and facilitates redressal of the complaints.
  • Recommends follow-up action & monitoring to the concerned authorities
  • Provides appropriate emotional & psychological support to the victims in the form of counselling, security.

WHERE/WHOM TO FILE /REPORT A COMPLAINT

Any aggrieved student / staff can register a complaint either in-person or mail to aceticc@acet.ac.in or online ( Click here ) or telephonic conversation to any of the ICC members.

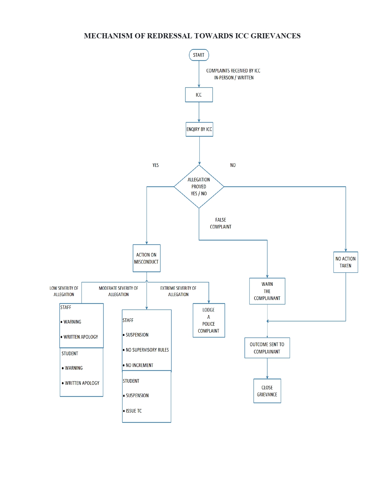
Mechanism



AICTE Notification - For the constitution of ICC - Click Here